爱高密

官方移动发布平台

听新闻

出行提醒|高密这几处监控已启用

高密融媒

2025-06-02 22:32

5月20日,高密市公安局交通警察大队发布关于新增交通技术监控设备的公示,自公示之日起5个工作日后,将对有关交通违法行为进行依法管理。也就是说,设备现已启用抓拍,提醒驾驶员自觉遵守道路交通法律法规,避免罚款扣分。

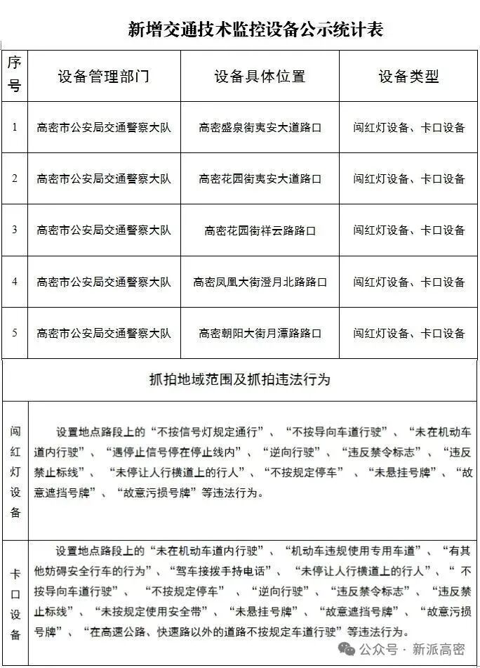
公示全文如下:



为进一步加强全市道路交通安全管理工作,规范通行秩序、预防道路交通事故,根据《中华人民共和国道路交通安全法》《中华人民共和国道路交通安全法实施条例》《山东省实施〈中华人民共和国道路交通安全法〉办法》《道路交通安全违法行为处理程序规定》等法律、法规规定,新增541个交通技术监控设备。现对以下设备予以公示,自公示之日起5个工作日后,将对有关交通违法行为进行依法管理。请广大交通参与者自觉遵守道路交通法律法规,共同维护良好的道路交通环境。

附件:交通技术监控设备公示统计表

高密市公安局交通警察大队

2025年5月20日

来源:高密融媒 综合高密公安、新派高密


编辑:聂诒萍 郭秋娟 李晓燕 单伟

满意

0

基本满意

0

不满意

0

打开“爱高密”看评论

相关资讯